External Source

Confirmatory Factor Analysis

2024 38:31
Synopsis
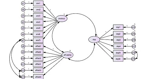
In this video, I provide an overview of confirmatory factor analysis (CFA), which is part of the structural equation modeling (SEM) ...
Download Options
Choose a download method below. All links open in new tabs.
Service Features Action
SaveFrom
MP4 & MP3 • HD Quality • Browser Extension Available
Download
Security Notice: These are third-party services. We recommend using antivirus software and being cautious of pop-up ads.