External Source

Workshop: 3d Reverse Engineering A Free Form With Quicksurface (level: Easy)

2025 1:06:18
Synopsis
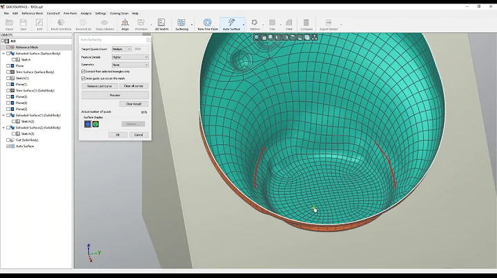
The scan data file is available here: https://www.quicksurface.com/samples/clip.zip Welcome to the official QUICKSURFACE ...
Download Options
Choose a download method below. All links open in new tabs.
Service Features Action
SaveFrom
MP4 & MP3 • HD Quality • Browser Extension Available
Download
Security Notice: These are third-party services. We recommend using antivirus software and being cautious of pop-up ads.