External Source

Simple Fm Radio Transmitter Operation And Theory

2017 7:33
Synopsis
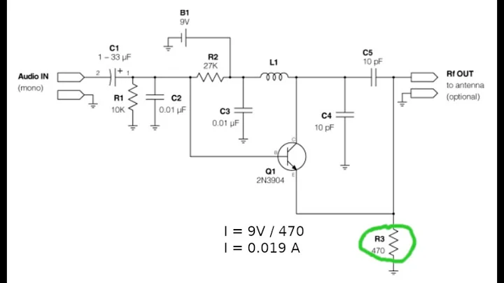
This video will describe the theory and operation of simple FM radio transmitters. Inline FM telephone transmitters that are ...
Download Options
Choose a download method below. All links open in new tabs.
Service Features Action
SaveFrom
MP4 & MP3 • HD Quality • Browser Extension Available
Download
Security Notice: These are third-party services. We recommend using antivirus software and being cautious of pop-up ads.