External Source

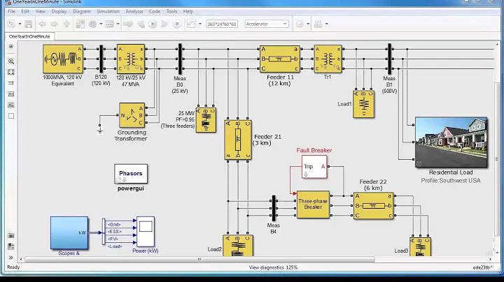
Introduction To Matlab/simulink And Sim Power Systems Library

2020 1:50:03
Synopsis
Day-1: Five Days e-Workshop on MATLAB and its Applications in Electrical Engineering for Students By Dr. Ramji Tiwari.
Download Options
Choose a download method below. All links open in new tabs.
Service Features Action
SaveFrom
MP4 & MP3 • HD Quality • Browser Extension Available
Download
Security Notice: These are third-party services. We recommend using antivirus software and being cautious of pop-up ads.