External Source

Temperature Controlled Ďc Fan Circuit Using Using Thermistor

2023 3:16
Synopsis
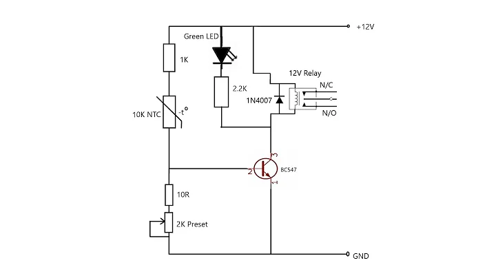
Temperature Controlled Ďc fan circuit using using Thermistor Simple Temperature Controlled DC Fan Circuit is designed with ...
Download Options
Choose a download method below. All links open in new tabs.
Service Features Action
SaveFrom
MP4 & MP3 • HD Quality • Browser Extension Available
Download
Security Notice: These are third-party services. We recommend using antivirus software and being cautious of pop-up ads.